服务热线:400-651-0119
登录
会员登录
没有账号,马上
注册
|
找回密码?
|
登录
没有账号,马上
注册
注册
会员注册
我已注册,马上
登录
|
|
|
|
|
|
*
请留下真实的用户信息,以便接收到最新消息
注册
我已注册,马上
登录
个人中心
首页
企业概况
乐鱼在线
技术支持
新闻动态
联系我们
首页
企业概况
总经理致辞
公司简介
我们的业绩
企业文化
公司架构
乐鱼在线
燃气加臭设备
加臭剂监测仪
加臭剂
技术支持
常见问题
下载中心
新闻动态
联系我们
联系我们
加入我们
客户留言
首页
>
新闻动态
新闻动态
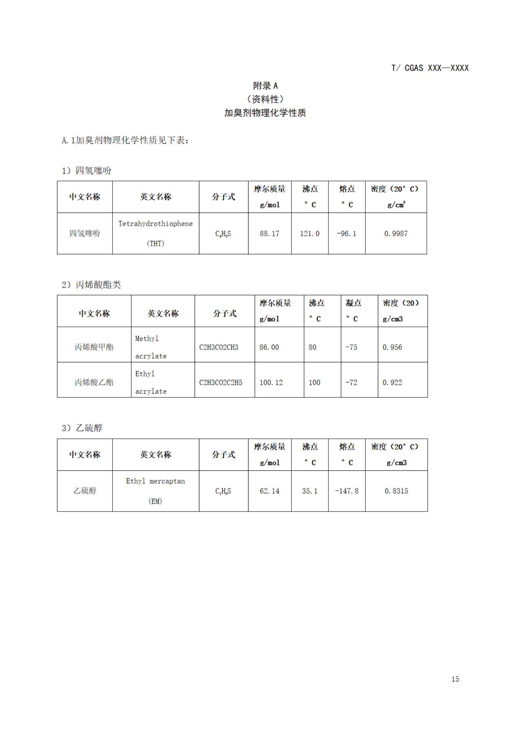
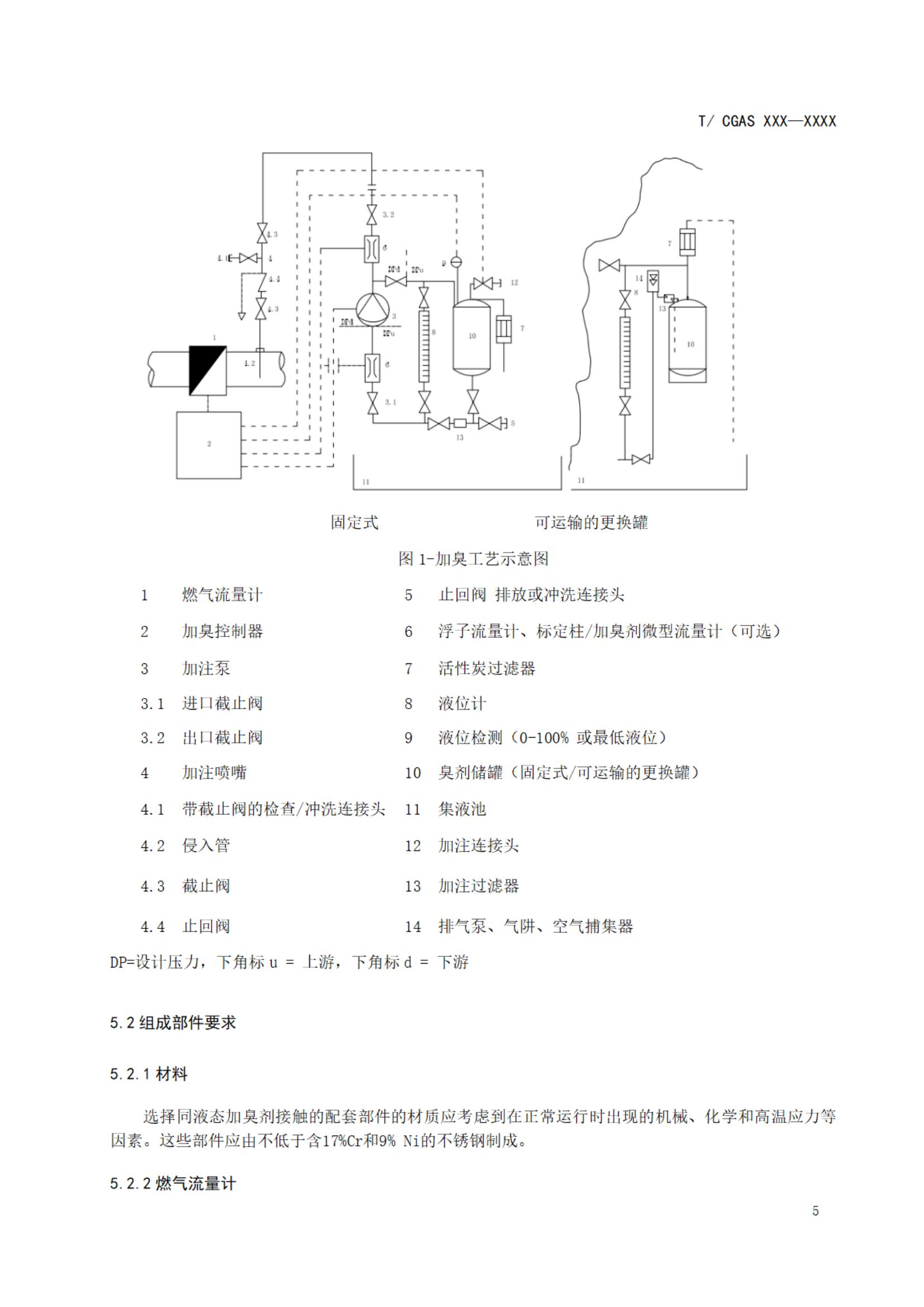
城镇燃气加臭技术要求-征求意见稿
400-651-0119
QQ:3391432181
九游网页版登录界面
|
星空手机网页版登录入口
|
世界杯官方入口
|
ld乐动体育·(中国)平台官方网站
|
米兰体育·公司网站登录入口
|
LD登录官网
|
开云手机入口官网
|
米兰体育平台官方网站
|
华体会在线(中国)唯一官方网站
|